Skip to main content

2022级硕士生彭倩的论文被Water Research接收

发布日期:2025年06月09日  阅读:

2022级硕士生彭倩的论文Water Research接收

2E91F

中文题目:老化阳离子型天然有机物对水体中微塑料的聚集-沉降功能

第一作者:彭倩 硕士研究生

通讯作者:王侯 教授(导师

论文DOI: 10.1016/j.watres.2025.123949

图文摘要

1B8499

成果简介

该论文通过模拟老化后的典型阳离子型天然有机物(NOM——壳聚糖CTS探究了其对聚甲基丙烯酸甲酯(PMMA)微塑料和聚苯乙烯(PS)微塑料在水环境中的聚集-沉降行为的影响,从NOM老化角度揭示了老化CTS驱动两种MPs聚集-沉降的优越能力,并通过系列分析表征和模拟计算剖析了相互作用的物理、化学机制。


全文速览

微塑料(MPs)的环境行为受到自然界中NOM的广泛影响。目前,研究仍聚焦于腐殖酸、蛋白质等阴离子型NOM导致NOM促进MPs分散惯性认知;且NOM在环境中也会经历老化而呈现出不同性质,导致其影响被错估。本研究CTS作为阳离子NOM的典型代表,系统探究老化CTSPSPMMA微塑料的聚集-沉降作用及机理。揭示了老化CTSMPs聚集的静电吸附/范德华力氢键强化卷扫网捕多级作用机制深化了老化对CTS的影响以及MPs-CTS环境行为的认识为水体MPs污染治理提供了新思路


引言

MPs作为塑料全周期的衍生产物,已成为学术界的研究焦点。而NOM作为水环境中MPs环境行为的关键调节因子,深刻影响着MPs的迁移转化与生态风险。传统研究多聚焦于腐殖酸等典型NOM的分散作用,认为其通过空间位阻或静电排斥抑制MPs的聚集。然而,壳聚糖(CTS)作为甲壳素衍生物和NOM的重要组分,具有阳离子特性、生物降解性和多样的物化特性,其老化产物对MPs的水环境行为产生的影响尚未被报道。本研究系统揭示了老化CTS对聚苯乙烯(PS)与聚甲基丙烯酸甲酯(PMMA的聚集-沉降行为及其调控机制,打破NOMMPs分散剂”的传统认知框架,为基于NOM介导的MPs污染治理提供了新视角。


图文导读

金属阳离子vs老化CTS

167BA2

Fig. 1. Flocs photographs, ζ-potentials, and residuals after the interaction of (a, b) PMMA and (c, d) PS with various metal cations (Na+, Mg2+, Ca2+ and Al3+).

金属阳离子主要通过静电作用主导带负电粒子在水生环境中的聚集。随着浓度升高,PMMAPS颗粒表面zeta电位呈对数增长。当Na+Mg2+Ca2+Al3+浓度分别超过1501050.003 mM时,PS稳定聚集沉降,但PMMA却未有效聚集,Al3+反应组更是出现了再悬浮的特异现象,揭示了传统金属絮凝剂对PMMA的局限性。相比之下,超声老化CTS使PMMAPS均形成显著聚集体并实现99%沉降,证实了其在聚沉MPs方面的优势。


最佳老化CTSMPs聚沉的剂量-效应关系

ECAED

Fig. 2. (a-b) Flocs photographs and Metallographic images of PMMA-CTS and PS-CTS aggregates; ζ-potentials, residual MPs concentration, average particle size (Dh) of MPs-CTS aggregates, and residual TOC value of upper layer liquid of (c) PMMA and (d) PS with increasing CTS dosage.

对比不同老化方法,确定超声老化能使CTS达到最佳MPs聚沉效果,并明确其与MPs聚集沉降的剂量-效应关系。随CTS剂量增加,PMMAPS体系的zeta电位和聚集尺寸稳步增加,悬浮相MPs残余浓度逐渐下降,呈现显著剂量-聚集效应。聚集体平均直径分别增至0.25 mm (PMMA)0.11 mm (PS)。当CTS浓度20 mg/L时,PMMAPS聚沉率分别达99.84%98.16%,相当于其对MPs去除能力达到5 g/g。同时,不同CTS剂量下,水体TOC值均未显著升高且低于国际标准,表明MPsCTS可完全沉降,不增加水生环境有机负荷。


MPs-CTS体系的聚集机制剖析

老化前后CTSSEM图像和FTIR图谱(Fig. S12)显示,老化使其转变为纳米纤维束缠结的三维网状多孔结构,显著增加比表面积和有效结合位点,利于卷扫网捕MPs;同时,化学分析表明表面反应性(氢键、极化作用等)增强,水中超声促使表面-NH₂质子化为-NH3+,提升表面正电性,强化了与带负电MPs的静电引力。CTS添加过程中体系zeta电位变化表明存在电荷介导的相互作用。PMMA-CTSPS-CTS聚集体形貌结构(Fig. S18)清晰显示,老化CTS通过吸附、孔填充、桥接和网捕结合MPsFTIR图谱中MPs-CTS聚集体的特征峰与MPsCTS高度重合,证实了界面结合。

13B124

Fig. 3. Isosurface plots of IGMH analyses for adsorbing (a) PMMA and (b) PS by CTS; The Reduced Density Gradient (RDG) scatter plots of interaction systems for (c) PMMA-CTS and (d) PS-CTS.

鉴于前述表征分析只能粗略证明MPsCTS的结合,使用MD模拟和IGMH方法对两类MPsCTS之间的相互作用机制进行定性定量分析。与PS-CTS体系-112.644 ± 4.785 kcal/mol)相比,PMMA-CTS体系表现出更强的相互作用(-119.896 ± 5.684 kcal/mol能量分解分析和氢键计算也表明显示氢键作用和范德华力在两个系统中主导地位。IGMH分析通过等值面图和RDG散点图呈现体系间相互作用的位点、类型和强度PMMA-CTS体系中,鉴别出了OH···O=CCH···CHNH···O=C强氢键作用(RDG散点数152859);PS-CTS体系中氢键也发生在芳环的富电子π系统与-OH-CH基团的氢原子之间RDG散点数148084),鉴别出明显的NH···πOH···πCH···π作用

10F3AD

Fig. 4. (a) Interactions of PMMA/PS and CTS in water; (b) Schematic diagram of MPs-CTS aggregation in the aquatic environment.

此外,PMMAPS在水中的水解、氧化也影响着其与CTS间的相互作用。PMMAO-C=O基一方面可以解离成-COO-促进静电吸引,另一方面水解成-COOH-OH基团,可以进一步与CTS-OH-NH2发生酰胺化、酯化、脱水缩合反应,这一点从IGMH分析中鉴定出的强OH···O=CNH···O=C作用也能辅助说明。类似地,PS氧化产物也会与CTS产生类似作用,且其芳环与CTS的含氧六元环会产生π-π共轭效应,促进两者结合。MPsCTS在水生环境中的聚沉的宏观过程和微观机制总结如Fig. 4b所示。


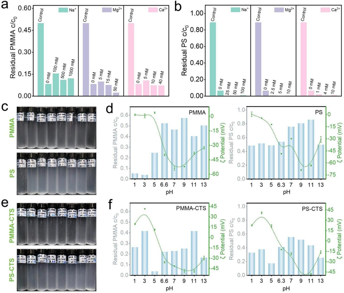
水环境因素对MPs-CTS体系的影响

D1836

Fig. 5. Effect of metal cations on the aggregation of (a) PMMA and (b) PS with CTS; Effect of pH on the (c, d) homogeneous aggregation of PMMA/PS and (e, f) heterogeneous aggregation of PMMA-CTS/PS-CTS.

水体中各种物理、化学、生物过程会受到复杂的水环境因素调控。HCO3-CO32-显著抑制MPs-CTS聚集,推测是因为它们可以竞争占据CTS上的作用位点;而金属阳离子和其他阴离子并未产生显著影响。强水力剪切条件会削弱PMMA-CTS聚集体的稳定性但会促进PS的碰撞结合。pH的变化引起了zeta电位的显著变化通过影响静电作用和氢键作用,改变体系的聚沉趋势。此外,在不同水体基质中MPs-CTS的聚沉虽被抑制,但随着老化CTS剂量增加,聚沉效率逐步增大,老化CTS的价值仍旧值得研究。


小结

水生环境中无处不在NOM调控着MPs的环境行为。与传统的腐殖酸类NOM促进MPs稳定相反,通过老化CTS研究发现:(i)超声老化使CTS展现优异的MPs聚集能力(5.0 g MPs/g CTS),且不增加水体有机负荷或次生毒性风险,克服了现有MPs去处技术的局限;(iiNOM老化通过结构演变(如孔隙率、亲水性增强)和化学状态调节(质子化、氧化、水解)动态重塑其环境功能;(iiiMD模拟和IGMH分析揭示了PMMAPSCTS间存在差异化的主导作用机理(静电作用、范德华力及官能团结合)。本研究不仅阐明了老化CTS介导的MPs聚集-沉降规律,更提出了利用老化NOM作为生物质絮凝剂用于处理废水中的微塑料



关闭